학회소식         공지사항

韓國日本語學會後援 : 韓?大?生日本語ディベ?ト大?のご案?

작성자 : 관리자
조회수 : 2710



한국 일본어학회 회원여러분

 

5월의 바람이 상쾌하게 느껴지는 요즘입니다.

회원 여러분은 건강히 지내고 계십니까?

한국대학생 일본어 디베이트대회 운영위원회로부터 회원 여러분께 그동안의 활동보고와 제6회 한국대학생 일본어 디베이트대회 안내를 드리고자 합니다.

저희 한국대학생 일본어 디베이트대회 운영위원회는 일본어를 배우는 대학생의 학습지원 일환으로 일본대사관과 공동주최하는 한국대학생 일본어 디베이트대회를 운영하고 있습니다.

올해 6회째를 맞이하게 되었으며 작년부터 한국 일본어학회로부터 학회상 수여와 후원을 받고 있습니다. 이 자리를 빌어 다시 한 번 깊은 감사의 말씀을 올립니다.

 

올해의 대회일정 및 논제는 다음과 같습니다.


 

<6회 한국대학생일본어디베이트대회>

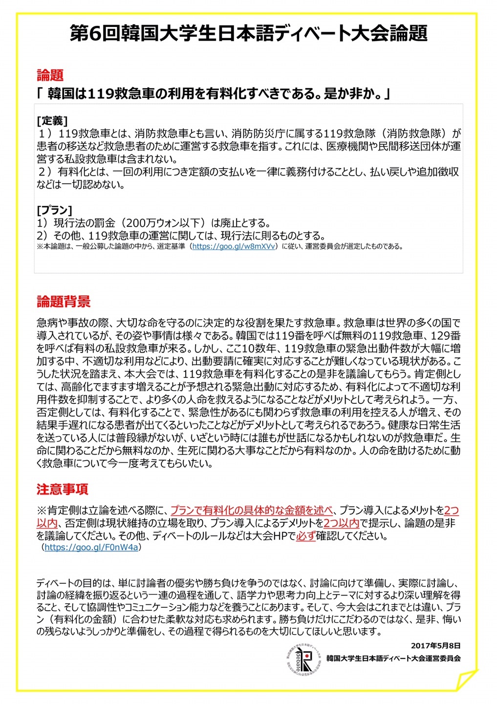
논제 : 한국은 119구급차를 유료화 해야 한다. 찬성인가, 반대인가.

일정 : 서울대회/부산대회 99()

전국대회 916()

*서울대회장소가톨릭대

 

주최 : 주대한민국일본국대사관 공보문화원,

주부산일본국총영사관, 주부산일본인회,

한국대학생일본어디베이트대회운영위원회


 

9월 대회에 앞서 513(), 가톨릭대에서 디베이트대회에 흥미나 관심이 있는 학생을 대상으로 교류회를 개최합니다.

교류회 당일에는 디베이트대회 및 디베이트 방법을 소개하고 실제로 디베이트를 체험하는 시간도 갖을 예정입니다. 또한 대학간 장벽을 넘어 일본어를 배우는 학생, 일본인유학생들과의 교류회도 준비하고 있으니 많은 관심과 참여 부탁드립니다. 신청은 510()까지 입니다. 시간, 장소, 참가방법 등 자세한 내용은 첨부파일을 참고해주시길 바랍니다.

 

논제발표와 함께, 여러분께 한국대학생일본어디베이트대회를 알려 드리고 관심을 가져주셨으면 하는 마음에 한국일본어학회 강석우회장님의 따뜻한 배려로 이 메일을 보내게 되었습니다.

앞으로도 회원여러분의 많은 관심과 성원을 부탁드리겠습니다.

 

 


한국대학생일본어디베이트대회운영위원회 회장 諏訪昭宏

 


담당 : 早矢仕智子(서울운영위원회대표) debate.seoul@gmail.co

문의사항이 있으시면 언제든지 위의 메일로 연락주시기 바랍니다.

한국일본어대학생디베이트HP http://nihongodebate.wix.com/korea   

facebook http://www.facebook.com/KoreaJapanDebate

 


 첨부파일
6th_RONDAI_bun.jpg
6th_RONDAI_poster.pdf
2017ソウル生交流チラシ.pptx
韓國日本語學會後援_韓国大学生日本語ディベート大会のご案内(日本語).docx
목록